光動力治療(PDT)在腫瘤治療中具有廣泛的應用前景。然而,在分子層面,傳統Ⅱ型光敏劑受腫瘤乏氧微環境限制顯著降低治療療效,相比之下,I型光敏劑對氧依賴較低,更適合持續治療,但存在光熱泄漏損失能量、損害治療的精準性與安全性等問題。此外,聚乙二醇(PEG)作為FDA批準的生物防污性材料,常用于納米載體的修飾,但重復使用會誘導抗PEG抗體產生,引發加速血液清除(ABC)效應,顯著影響多次給藥治療的效果。因此,如何克服氧氣依賴性、光熱泄漏以及多次給藥的ABC現象,對于推動光動力治療的臨床應用具有重要的價值。
近日,南京郵電大學周暉副教授、西北工業大學胡文博教授、山東大學崔基煒教授和高麗大學Jong Seung Kim教授研究團隊聯合開發了一種基于PEG納米載體的近紅外二區(NIR-II)光動力遞送系統(KD1@HPEG NPs)。該團隊設計的硫代吡咯離子型光敏劑KD1包含一個剛性的電子供體取代基,發生軌道重組,實現氧非依賴的光動力效應并避免光熱泄漏的發生。利用ZIF-8模板法制備的靶向PEG納米載體負載KD1光敏劑,多次給藥后仍能避免抗PEG抗體的產生,有效地規避ABC現象的發生,實現重復給藥下的免疫逃逸,增強了腫瘤部位的有效積累。研究發現,KD1@HPEG NPs可通過線粒體功能障礙與GPX4調控的鐵死亡雙通路協同誘導腫瘤細胞凋亡,在4T1乳腺癌中表現出優異的治療效果。該納米遞送系統整合了Ⅰ型光化學機制、NIR-II分子成像與避免ABC現象的多重功能,實現了可重復且精確的腫瘤治療,為推動光動力療法提供一種新思路。
2026年3月9日,該工作以“Immune-Evasive NIR-II Nanoplatforms for Repeatable Photodynamic Therapy”為題發表在J. Am. Chem. Soc.上。論文第一作者為高麗大學博士后丁啟航、山東大學博士后李夢琦和成都大學副教授梅凌。

圖1. KD1@HPEG 納米顆粒的分子設計及作用機制,通過鐵死亡機制實現可重復的光動力治療。
研究團隊設計合成了光敏劑KD1,通過引入剛性供電子取代基4-嗎啉苯甲醛,實現顯著的軌道重構。該分子顯著促進型I型ROS生成(以超氧陰離子為主,單線態氧為輔),并且有效抑制非輻射衰減,最大限度降低光熱泄漏,其光熱轉換效率僅34.2%,遠低于同類衍生物,避免了非特異性組織損傷(圖2)。利用ZIF-8模板法,可以將KD1有效包封進靶向PEG納米顆粒中,并保持其良好的光熱效果(圖3)。

圖2. 六種硫代吡咯離子衍生物的(a)分子結構、(b)紫外-可見吸收光譜以及(c)808 nm激光下的發射光譜。(d)通過DPBF溶血評估KD1的光動力活性。(e)標準化DPBF 衰減曲線。(f)DHR123檢測O2?–的生成。(g)SOCG 檢測1O2生成。(h)近紅外II區下KD1的光穩定性。(i)808 nm激光下的(i)光熱加熱曲線和(i)圖像。

圖3. (a)利用ZIF-8模板制備KD1@PEG和KD1@HPEG納米顆粒的示意圖。KD1@PEG和KD1@HPEG 納米顆粒的(b)ZIF-8 圖像和(c)去除ZIF-8后的TEM圖像。(d)KD1-PEG、KD1@PEG和KD1@HPEG納米顆粒的Zeta電位和(e)紫外-可見吸收光譜。(f)10 mM GSH中KD1的釋放曲線。納米顆粒(g)在PBS中的粒徑分布曲線和(h)在PBS中30天內的尺寸分布。(i)在880 nm激光照射下KD1@HPEG和ICG 的熒光穩定性比較。
體外實驗證實,KD1@HPEG NPs被腫瘤細胞攝取后,在激光照射下可大量生成I型 ROS,通過線粒體功能障礙與GPX4調控的鐵死亡雙通路誘導腫瘤細胞凋亡:ROS破壞線粒體膜電位引發線粒體死亡,同時消耗細胞內GSH、下調GPX4表達,導致脂質過氧化大量累積,最終實現腫瘤細胞的高效殺傷(圖4)。

圖4. (a)細胞內活性氧生成的圖像。(b、e)JC-1染色圖像及線粒體膜電位的定量分析。(c、f)C11-BODIPY檢測脂質過氧化(LPO)的水平。(d)與(a)相關的活性氧強度的定量分析。(g、i)蛋白質印跡和熒光定量顯示GPX4 的下調。(h)KD1@HPEG+激光組處理后細胞的TEM圖像。(j)細胞活死檢測結果。
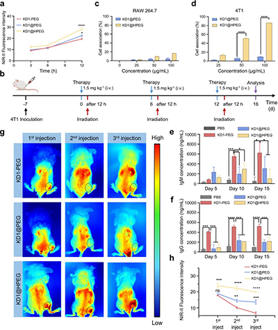
該納米遞送系統,在多次注射后能夠避免產生抗PEG抗體(IgM和IgG)水平的顯著提升,并且在腫瘤部位保持良好的NIR-II成像效果,證明了其避免ABC效應的能力,為可重復光動力治療提供了有力保障(圖5)。

圖5. (a)納米顆粒注射后3、6 和12 h后荷瘤小鼠的NIR-II成像定量統計。(b)多次給藥的治療方案。(c)RAW264.7和(d)4T1細胞對KD1@PEG和KD1@HPEG納米顆粒的攝取。(注射KD1@PEG和KD1@HPEG納米顆粒后,小鼠體內(e)IgM和(f)IgG水平。(g)多次注射后的小鼠體內的(g)NIR-II熒光強度圖像和(h)定量統計。
上述研究工作得到國家自然科學基金的資助和支持。
原文鏈接:https://pubs.acs.org/doi/10.1021/jacs.5c21383
- 中山大學張澤平/容敏智/章明秋 AFM:通過調控電化學遷移將金屬線路板的可靠性隱患轉化為一種自動觸發、可重復的金屬線路修復策略 2025-12-31
- 復旦大學朱亮亮團隊 Angew:高精度、可重復使用的溶劑檢測新利器 2025-08-25
- 華科大吳豪等 Sci. Adv.:可重復使用柔性電子系統用于醫療健康監測 2025-06-26
- 香港中文大學(深圳)唐本忠院士團隊 ACS Nano:基于AIEgen的可見光穿透器用于深層組織感染的光動力治療 2024-10-21
- 吉大楊英威教授、王林教授《Nano Lett.》:新型柱芳烴基共價有機骨架材料助力精準清除牙周致病菌 →放大光動力治療效果 2024-10-21
- 仰大勇/劉培峰/姚池合作 AM:DNA納米復合物用于基因編輯系統和光動力治療試劑可控共遞送 2024-01-19