傷口的高質量修復不僅需要組織快速閉合,更需要對炎癥調控、血管新生與基質重塑等多重生物學進程進行有序協調。皮膚筋膜憑借其多級次微納復合纖維網絡結構,在修復早期可作為細胞遷移通道、信號傳遞媒介和臨時基質來源,從而主動引導修復進程。因此,開發能夠模擬筋膜結構并實現時序性干預的仿生材料體系,對于推動傷口愈合從簡單封閉邁向功能再生具有重要意義。
近期,燕山大學環境與化學工程學院張強團隊通過模擬皮膚筋膜層的多級次纖維網絡結構,制備出基于核殼納米纖維的復合水凝膠材料(CA-DAF-BSA@PFD),為實現慢性傷口的高質量愈合提供了新思路(圖1)。
2026年1月15日,該工作以“Bioinspired Hydrogel Prepared by Core-Shell Nanofibers: Accelerating Wound Healing via Macrophage Polarization Modulation”為題發表在《Advanced Functional Materials》上。

圖1:筋膜仿生納米纖維水凝膠示意圖
該研究以具有良好生物相容性與可修飾性的甲基丙烯酰化硫酸軟骨素(CA)作為水凝膠基質,同時通過同軸靜電紡絲技術制備了以甲基丙烯酰化葡聚糖為殼層、包載吡非尼酮白蛋白納米顆粒(BSA@PFD)為核的納米纖維網絡。掃描電鏡與透射電鏡表征結果表明,所得納米纖維具有清晰的核殼形貌、均一的直徑尺寸,且載藥納米顆粒在纖維芯層內部分布均勻(圖2),為藥物的可控釋放奠定了結構基礎。

圖2:載藥納米纖維的制備表征
為精準模擬筋膜組織的微納多級結構,研究進一步將上述載藥納米纖維與CA水凝膠前驅液復合,并通過光交聯形成三維復合支架。通過優化調整纖維絲在水凝膠中的比例,復合材料在微觀形貌上最接近天然筋膜的纖維?凝膠復合特征,并在宏觀上兼具良好的可注射性、適宜的力學強度、優異的抗溶脹性能(圖3),從而為傷口修復提供了理想的力學微環境。

圖3:微納復合水凝膠的制備表征
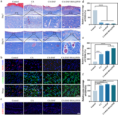
體外細胞實驗顯示,該水凝膠能夠有效引導巨噬細胞向抗炎、促修復的M2表型極化,同時抑制成纖維細胞向過度活化的肌成纖維細胞分化,表明該材料具備協調炎癥消退與抑制異常纖維化的雙重調控能力。在大鼠全層皮膚缺損模型中,該水凝膠展現出顯著的促愈合效果:一方面通過促進血管化肉芽組織生成與上皮再生加速創面閉合;另一方面通過時序釋放藥物有效抑制膠原的過度沉積與排列紊亂,從而顯著減輕瘢痕形成(圖4)。

圖4:水凝膠對免疫微環境的調控
綜上所述,該研究工作通過巧妙的仿生設計—即模擬皮膚筋膜的多級纖維網絡結構,并融合可注射水凝膠與載藥核殼納米纖維的優勢,成功開發出一種具備時序性功能調控能力的復合水凝膠。該材料不僅為細胞提供了理想的物理支撐微環境,更能主動干預愈合進程,同步促進組織再生與抑制瘢痕形成,為實現慢性難愈合傷口的高質量修復提供了一條具有重要轉化前景的新材料途徑。
原文鏈接:https://doi.org/10.1002/adfm.202524234
- 華南理工邊黎明、趙鵬超、張琨雨教授團隊 Nat. Chem.:開發超強水下“萬能膠” - 靈感源自海洋生物 2026-03-31
- 新醫大一附院盛偉斌教授/華科大馬良教授 AFM:構建了仿生多功能水凝膠貼片-在脊髓損傷治療方面取得新進展 2026-03-02
- 哈工大潘昀路教授團隊 AFM:從“破乳”入手的腎小球仿生納米纖維膜 - 實現微納乳液高通量分離 2026-02-25
- 武大蔡韜課題組 Macromolecules:光/磁協同調控-核殼結構Fe3O4@共軛微孔聚合物催化雙門控ATRP及酶偶聯應用 2025-04-25
- 鄭大劉春太/劉虎團隊 Sci. Bull.:具有雙效熱管理和阻燃性的核殼結構BN/SiO2納米纖維太空冷卻膜 2025-01-10
- 香港城市大學胡金蓮教授團隊《ACS Nano》: 鈣鈦礦納米晶誘導的核殼無機有機納米纖維用于高效能量收集和自供電監測 2024-03-26
- 蘇州大學程絲教授團隊 Small:具有徑向/定向組合結構的高效拒鹽納米纖維水凝膠基太陽能蒸發器 2025-05-06