慢性化膿性中耳炎和中耳膽脂瘤是耳科常見病和多發病,其治療原則為抗感染、暢引流、去病因,但臨床上手術治療后仍存在因中耳-乳突骨質缺失、難治性細菌生物膜生成及組織微環境長期高水平炎癥而導致疾病復發,進而影響聽力的問題。因此,如何同時高效消除潛藏機會致病菌、控制炎癥并有效修復中耳-乳突骨質缺損是一項亟需解決且具有挑戰性的難題。
近期,廣州市紅十字會醫院于鋒教授團隊與廣東省科學院生物與醫學工程研究所郭會龍副研究員課題組合作設計了一款動態交聯網絡ROS響應型可注射水凝膠,用于修復中耳-乳突炎癥狀態下的骨質缺損。該水凝膠的動態交聯網絡以苯硼酸接枝的海藻酸鈉(Alg-PBA)為支點,動態交聯單寧酸還原的銀納米粒子(TA@Ag NPs)和多巴胺修飾的透明質酸(HA-DA)共同構建組裝。兼具良好的可注射性、組織粘附性、自愈性及ROS響應性藥物釋放性能,使其經注射可填充并粘附在不同形狀的組織缺損部位而不受外力破壞,并適應組織運動,具備良好的組織自適應性。并且該水凝膠可及時招募并極化巨噬細胞加速誘導骨愈合免疫反應,能夠減少中耳乳突缺損區域纖維化的形成。此外,水凝膠具有優良的生物相容性、抗菌和抗氧化性能,通過高效殺滅潛藏機會致病菌、降低活性氧水平并調節巨噬細胞M2極化,有效減輕中耳生態環境中的炎癥反應,響應性調控感染后受損組織內部的免疫微環境,從而顯著促進感染性中耳-乳突骨組織缺損后的再生修復。綜合展現出該水凝膠作為一種先進的功能性填充材料,應用在中耳-乳突炎癥下缺損骨質再生并高效抗菌領域的優越性。

該工作以“ROS-responsive Adaptive Injectable Hydrogel Promoting Inflammatory Mastoid Bone Repair through Efficient Sterilization and Regulating Oxidative Stress and Macrophage Phenotype”為題發表在《Materials Today Bio》上。該工作得到了廣州市臨床高新技術項目、廣州市學校(高等)和企業聯合資助項目、廣東省科學院發展專項資金項目、廣東省自然科學基金項目等的支持,暨南大學廣州紅十字會醫院陳藝文博士、林穎副主任醫師、暨南大學廣州紅十字會醫院與廣東省科學院生醫所聯合培養博士研究生柳澤洋為論文的共同第一作者,暨南大學廣州紅十字會醫院于鋒教授及廣東省科學院生醫所郭會龍副研究員為論文的共同通訊作者。
此前,郭會龍副研究員課題組已通過組織粘附兒茶酚基團及ROS響應動態鍵的分子設計,研究了多種調控組織微環境、促進組織再生的適配響應性材料。(ACS Materials Lett. 2023, 5, 3142?3155;Chem Mater 2022, 34, 2655-2671;ACS Appl Mater Inter 2021, 13, 61638-61652;European Polymer Journal 2025, 225, 113723)。本研究工作是郭會龍課題組與于鋒教授團隊合作基于微環境調控可注射水凝膠在中耳-乳突炎性缺損修復領域的新應用。


圖1. 水凝膠的制備:(a) 多巴胺修飾的 HA 形成存在兒茶酚基團的 HA-DA;通過接枝海藻酸鈉并通過原位還原單寧酸制備納米銀顆粒,合成了具有苯硼酸基團的 Alg-PBA;(b) 然后將 TA@Ag NPs 摻入 HA-DA/Alg-PBA 水凝膠基質中,以產生最終的 ROS 敏感動態網絡水凝膠。
采用宏觀黏附試驗和新鮮豬皮搭接拉伸試驗考察兒茶酚基團引入后水凝膠的組織黏附性能。水凝膠在手指腹面或背面皮膚均具有良好的粘附特性,該水凝膠團不僅能粘附在手指皮膚表面,而且能很好地適應手指的運動,無論手指伸直還是彎曲,水凝膠都能保持原來的粘附狀態。由于慢性化膿性中耳炎和中耳膽脂瘤造成的中耳病理環境中會有較多的活性氧,因此水凝膠網絡ROS響應性動態苯硼酯鍵可實現組織微環境微環境響應性藥物釋放。由圖2d-2g的研究可知,水凝膠在活性氧的環境中會響應性降解,釋放TP@AgNPs。

圖2.水凝膠的組織粘性特性和水凝膠的 ROS 響應性。(a) 水凝膠團塊粘附良好,能適應手指皮膚的形狀;(b) HA-DA/Alg-PBA/TA@Ag NPs 水凝膠在水中對豬的皮膚不同側面表現出優異的粘附性;(c) 記錄水凝膠中的凝膠-溶膠轉變;(d) 水凝膠的 Ag+累積釋放曲線;(e) 含或不含 Ag NPs 的水凝膠在 PBS 和 0.3 mM H2O2 中的降解;(f)不同情況下水凝膠的 ROS 響應溶脹反應;(g) 使用宏觀和微觀掃描電子顯微鏡說明活性氧 (ROS) 敏感網絡系統的微觀形態的圖表。(*p<0.05,** p<0.01,n=3)。
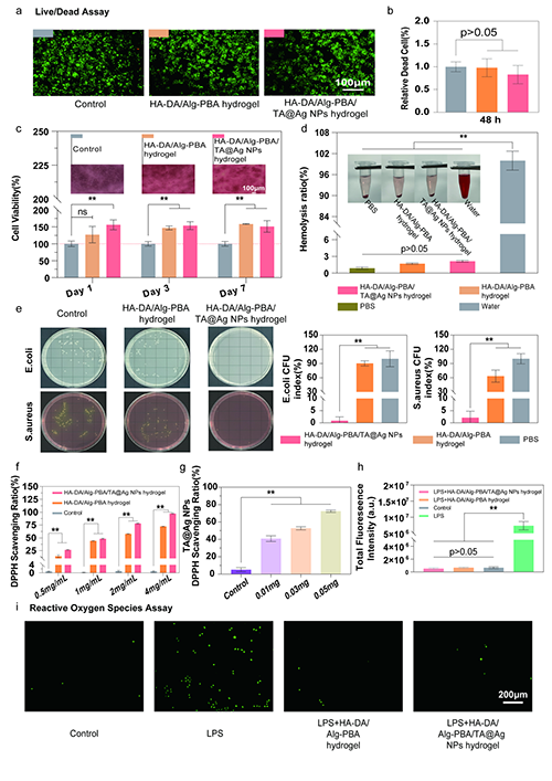
由圖3的研究可知,水凝膠在體外具備優異的生物相容性、抗菌和抗氧化能力測試。水凝膠中TP@Ag NPs可使其殺滅97.85 %的S. aureus 和 99.10%的E. coli。如圖4a&b所示,水凝膠對巨噬細胞向M2極化有顯著促進作用。結果如(圖4c、e)所示,經LPS刺激后,MSCs在HA-DA/Alg-PBA/TA@Ag NPs上清液中孵育后顯示出面積最大且染色最深的礦化結節。說明水凝膠對MSCs細胞成骨的起明顯的促進作用。

圖3.水凝膠的生物相容性、抗菌和抗氧化能力測試。(a) 48 小時的活/死評估照片記錄;(b) 48 小時活/死測試的統計分析;(c) 第 1 、 3 和 7 天的 CCK-8 分析結果;(d) 水凝膠的溶血行為;(e) 細菌鋪板和定量統計結果;(f) 水凝膠的 DPPH 清除結果;(g) TA@Ag NP 的 DPPH 清除結果;(h) ROS 的熒光定量統計;(i) 活性氧測定圖像 (*p<0.05,** p<0.01,n=3)。

圖4。水凝膠體外促巨噬細胞極化后促成骨功效。 (a)體外巨噬細胞極化熒光雙染色和(b)M1指標iNOS和M2指標PPARγ的定量分析; (c和d)成骨作用的半定量分析; (e)由RAW264.7細胞促進的MSC的成骨活性; (*p<0.05,** p <0.01,n = 3)。
水凝膠中TP@AgNPs的響應性釋放可調節巨噬細胞M2極化,以減少炎癥反應,通過動物實驗體內研究,該水凝膠經注射可充分填充和粘附在中耳-乳突不規則骨缺損的傷口內部,并通過高效的抗菌、抗炎、抗氧化、促進血管形成和促新骨生成,在體內顯著加快實驗動物中耳-乳突感染缺口的愈合進程。如圖5—圖8所示:

圖5。動物實驗和體內巨噬細胞極化能力的時間表。 (a)動物實驗時間表的圖; (b)體內巨噬細胞極化熒光雙染色; (c)M1標志物CD86和M2標志物CD206的定量分析; (d)骨再生的多角度定量統計(*p <0.05,** p <0.01,n = 3)。

圖6.中耳乳突骨再生的 Micro-CT 評估。(a) 二維成像和多角度三維重建;(b) 骨密度,(c) 骨體積/組織體積,以及 (d) 骨小梁厚度定量統計 (*p<0.05,** p<0.01,n=3)。(刻度為 1 mm)

圖7.體內成骨和血管生成。(a) 體內成骨的免疫熒光評估;(b) 成骨指標 OCN 的定量統計;(c) 成血管細胞指標 CD31 的定量統計;(d) 體內血管生成的免疫熒光評估 (*p<0.05,** p<0.01,n=5)。

圖8.第 63 天的 H&E 和 Masson 三色染色分析(白色三角形表示成骨細胞和成骨細胞前體細胞的分布,黑色箭頭表示新生血管形成的分布)
綜上所述,本研究成功開發出一款可注射的ROS響應型水凝膠,用于修復中耳-乳突炎癥狀態下的組織缺損。該材料兼具良好的組織粘附性和自愈性,依靠其ROS響應特性及時招募并極化M2型巨噬細胞并加速誘導骨愈合免疫反應,從而減少中耳-乳突缺損區域內纖維化的形成。水凝膠中大量的兒茶酚基團和對ROS敏感的硼酸酯鍵之間協同作用可有效清除免疫微環境內多余的活性氧,提高中耳生態的抗氧化能力,同時TA@Ag NPs的響應性釋放能高效發揮水凝膠的抗菌、抗炎作用。在研究的中耳-乳突炎癥狀態下組織缺損的模型中,水凝膠通過輕松注射可充分填充聽泡并粘附于不規則的創口內面,因具備剪切變稀和自愈合特性完成其對缺口形狀適應、分布均勻且性能穩定的填補。在深入受損組織內部細小間隙高效殺菌后,可扭轉缺損區域缺血缺氧的免疫微環境,減輕炎癥的同時促進血管形成和骨質膠原沉積再生,因此可顯著加快實驗動物中耳-乳突感染缺口的愈合進程。
原文鏈接https://doi.org/10.1016/j.mtbio.2025.101856
- 東華大學郭睿教授/史向陽教授課題組《ACS AMI》:樹枝大分子包裹銅鉑雙金屬納米酶用于腫瘤微環境調控光熱/催化療法 2025-06-19
- 四川大學王云兵教授、胡成副研究員團隊 AHM:用全新小分子交聯劑制備的微環境調控水凝膠用于心肌梗死的分步治療 2025-03-07
- 華科大羅亮/田斯丹/孟凡玲 Nat. Commun.:基于可降解聚二炔材料的微環境調控型糖尿病傷口敷料 2024-11-15
- 西南醫大口腔醫院陶剛/黎春暉/蔡蕊團隊:具有ROS觸發藥物釋放特性的可注射水凝膠實現抗菌劑和抗炎納米顆粒協同遞送用于牙周炎治療 2025-04-15
- 吉林大學劉鎮寧教授/王冰迪博士團隊 Adv. Sci.:亞精胺功能化可注射水凝膠減輕炎癥反應,促進急性和糖尿病傷口愈合 2024-04-17
- 西北大學范代娣教授、惠俊峰教授和鄭曉燕副教授團隊 AFM:雙離子輔助的輕度光熱的可注射水凝膠為骨肉瘤相關的骨缺損修復帶來的新曙光 2024-03-27