潰瘍性結腸炎(UC)作為一種難治性炎癥性腸病,其特征包括腸道屏障破壞、微生物群失調和持續黏膜炎癥。當前UC治療面臨多重挑戰:傳統納米藥物遞送系統存在靶向性不足、黏液穿透能力弱、易被溶酶體降解等問題;而現有水凝膠屏障材料因其靜態交聯網絡結構,在腸道復雜環境中易受腸液沖刷和腸道蠕動影響而失效,難以實現持久的黏膜保護功能。
近期,天津大學崔春燕副研究員/劉文廣教授團隊開發了一種基于聚硫辛酸的原位自固化液體黏合劑(PLALA),其可在腸道炎癥部位構建仿生黏液屏障,實現多機制協同治療UC。
2025年11月12日,相關工作以An In Situ Self-Solidifying Poly(Lipoic-Acid) Liquid Adhesive Forms Pathogen-Resistant Barrier for Ulcerative Colitis Therapy為題發表在ACS Nano上。該工作第一作者為天津大學材料學院博士生趙鑫蕊,通訊作者為天津大學材料學院崔春燕副研究員和劉文廣教授,該研究獲國家重點研發計劃、國家自然科學基金等項目支持。
該材料基于硫辛酸鈉在水相中自發組裝形成棒狀膠束的特性,通過“柵欄層包埋”機制實現對疏水性硫辛酸的增溶,并在高濃度聚集誘導開環聚合與多重氫鍵介導的自組裝雙重作用下自發形成具有濕響應黏附性能的液態黏合劑。整個制備過程采用生物友好的水相自組裝路線,無需有機溶劑參與,展現出優異的生物相容性。PLALA可實現對受損的腸表面大面積鋪展并在炎癥區富集,在腸液作用下黏合劑中的聚合物骨架原位凝聚固化,實現對受損組織的持久黏附保護(圖1)。

圖1. PLALA仿生黏液的制備機制及其在UC治療中的作用示意圖
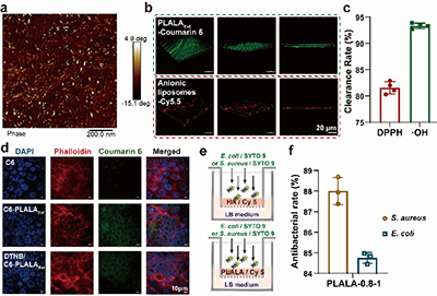
PLALA在體液環境中可持續釋放具有高長徑比的棒狀納米膠束,其各向異性結構能夠顯著減少與腸道黏液層的纏結,有效提升黏膜穿透效率;通過硫醇-二硫鍵交換作用,該膠束可直接進入腸上皮細胞胞質,規避溶酶體降解途徑,從而顯著增強生物利用度與功能活性。此外,PLALA具備優異的自由基清除能力與抗菌性能,不僅能有效抑制大腸桿菌和金黃色葡萄球菌的生長,還可作為物理屏障阻隔病原體侵襲(圖2)。在DSS誘導的大鼠UC模型中,PLALA能夠有效修復上皮屏障,顯著抑制炎癥因子表達,并通過調控Keap1/Nrf2信號通路上調GPX4等關鍵蛋白,抑制鐵死亡進程,加速UC愈合。值得強調的是,PLALA在整個治療過程中未使用任何外源藥物,僅依靠自身生物活性成分實現多重療效,為UC治療提供了一種新的“無藥療法”策略。

圖2. (a)PLALAExt的原子力顯微鏡形貌表征;(b)C6標記的PLALAExt與Cy5.5標記陰離子脂質體在模擬腸黏液層中滲透行為的三維共聚焦顯微圖像對比;(c)PLALA-0.8-1對DPPH及·OH自由基的清除效率;(d)PLALAExt細胞攝取機制研究;(e)基于Transwell模型的PLALA物理屏障功能示意圖;(f)PLALA-0.8-1對大腸桿菌與金黃色葡萄球菌的抑制效果測定
原文鏈接:https://doi.org/10.1021/acsnano.5c16782