糖尿病是全球導致死亡和殘疾的主要原因之一,預計到2050年,糖尿病患者數量將達13.1億。當前血糖管理主要依賴每日多次皮下注射胰島素。然而,復雜的日常生理活動使血糖優化控制復雜化,限制了胰島素調節血糖水平的療效,此外反復皮下注射給患者帶來沉重的治療負擔和壓力。目前臨床使用的多種長效胰島素有望長期有效調控血糖水平并降低注射頻率,但因其在餐后血糖負荷消退后仍持續發揮作用,潛在地增加了低血糖風險。
劉潤輝教授課題組在前期研究中,提出了以優異生物安全性的聚噁唑啉模擬天然多肽,創新性地實現了基于聚噁唑啉骨架的功能性多肽模擬,發現了具有多種生物活性的聚噁唑啉活性分子(Angew. Chem. Int. Ed. 2020, 59, 6412,VIP論文,ESI高被引;Angew. Chem. Int. Ed. 2022, 61, e202200778,VIP論文;J. Am. Chem. Soc. 2023, 145, 25753,JACS Spotlight)。本研究進一步提出設計兼具良好生物相容性和與胰島素形成強靜電相互作用正電荷聚噁唑啉聚合物用于制備超長效葡萄糖響應性胰島素制劑的新策略。在聚合物中引入雙胍基團取代伯胺基與胰島素通過靜電作用形成復合物,通過氫鍵和鹽橋雙重作用與胰島素形成更強相互作用,獲得更高和更穩定的胰島素負載能力(圖1),進一步在聚合物側鏈修飾4-羧基-3-氟苯硼酸(FPBA)實現葡萄糖響應性胰島素釋放。在1型糖尿病動物模型中,單次皮下注射可維持糖尿病豬正常血糖超過192小時,且極少出現高血糖和低血糖事件(圖1)。本研究為超長效葡萄糖響應性胰島素制劑的開發和臨床糖尿病人血糖管理提供了一種極具潛力的選擇。

圖1. 葡萄糖響應型聚合物-胰島素制劑的設計策略。
2025年10月23日,該研究成果以“Poly-(bis(guanidinium)-oxazoline)-Insulin Complex Exerting Long-Acting Glucose-Responsive Insulin Release in Mice and Minipigs”為題發表在Journal of the American Chemical Society (DOI : 10.1021/jacs.5c12605)。

圖2. 葡萄糖響應性聚合物合成與體外生物相容性研究
本研究使用三氟甲磺酸甲酯作為引發劑通過陽離子開環聚合反應合成鏈長20mer聚噁唑啉聚合物,去除保護基并進行雙胍基化修飾得到雙胍基化聚(2-噁唑啉)(Pox-BiGua)(圖2a)。進一步通過N-羥基琥珀酰亞胺(NHS)酯與雙胍基團氨基的反應,合成了氟化苯硼酸(FPBA)修飾的Pox-BiGua(BiGuaxFPBAy, x + y = 100%, x = 50, 60, 70, 80, 90, 100%)。溶血和和細胞毒性研究結果表明,BiGuaxFPBAy系列聚合物對哺乳動物細胞呈現較低毒性(HC10和IC50值均大于400 μg/mL),結果表明BiGuaxFPBAy系列聚合物具有良好的生物相容性(圖2e, 2f)。

圖3. 不同聚合物的胰島素結合能力與葡萄糖響應釋放研究
胰島素負載實驗結果表明,FPBA功能化的BiGuaxFPBAy系列聚合物表現出92.7%至97.1%的較高胰島素負載率(圖3c)。葡萄糖與BiGuaxFPBAy聚合物中FPBA的結合會降低正電荷密度,從而減弱聚合物與胰島素間的靜電相互作用,導致胰島素從復合物中釋放(圖3d)。葡萄糖響應釋放結果表明BiGuaxFPBAy系列聚合物與胰島素形成的胰島素復合物均具有良好的葡萄糖濃度響應釋放胰島素的性能(圖3e至3i)。聚合物中FPBA修飾度的增加會降低正電荷密度并提高葡萄糖結合能力,導致聚合物-胰島素復合物穩定性下降和胰島素釋放失控。綜合生物相容性和胰島素響應性,他們將BiGua70FPBA30作為優選聚合物,其與胰島素形成的復合物表現出高穩定性、靈敏可控的葡萄糖響應特性及良好生物相容性(圖3b、3g和S18至S21)。

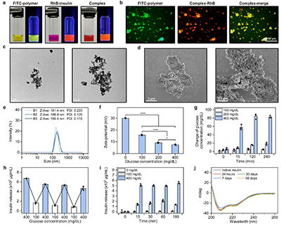
圖4. BiGua70FPBA30-胰島素復合物的表征、及長期儲存穩定性研究。
通過異硫氰酸熒光素(FITC)標記的BiGua70FPBA30與羅丹明B(RhB)標記胰島素的熒光共定位實驗,進一步驗證了胰島素與聚合物的復合作用(圖4a, b)。動態光散射(DLS)結果表明新制備的胰島素復合物的粒徑約為200 nm(圖4e)。掃描電子顯微鏡(SEM)和透射電子顯微鏡(TEM)結果表明,復合物由大量納米顆粒聚集形成(圖4c, d),其松散多孔結構有利于葡萄糖和胰島素的快速擴散與交換。ζ電位測定結果表明,胰島素復合物的ζ電位測定值約為+30.0 mV(圖4f),葡萄糖結合導致了胰島素復合物電荷密度降低(圖4f)。向復合物懸浮液中加入葡萄糖后,葡萄糖濃度立即下降,表明其具有快速結合葡萄糖和循環的脈沖式胰島素釋放能力(圖4g, h)。在4°C儲存90天后,該胰島素復合物仍保持葡萄糖響應釋放特性(圖4i),且從復合物中釋放的胰島素仍保持其二級結構和生物活性(圖4j)。

圖5.胰島素復合物的體內滯留特性及BiGua70FPBA30聚合物的體內生物分布研究。
在糖尿病小鼠模型中評估了胰島素復合物中胰島素與聚合物的滯留特性及生物分布。體內熒光成像結果顯示:RhB-胰島素復合物的清除速率顯著低于游離的RhB-胰島素。BiGua70FPBA30的生物分布研究結果發現,注射后4小時內BiGua70FPBA30主要分布于肝臟和腎臟(圖5d);注射后4小時至96小時期間,BiGua70FPBA30各臟器中的熒光信號逐漸減弱(圖5d);治療96小時后,小鼠的主要器官中僅觀察到微弱熒光,表明BiGua70FPBA30已被逐漸清除(圖5d)。BiGua70FPBA30的清除過程與胰島素復合物的體內作用同步,主要通過肝臟和腎臟代謝(圖5e至5i)。

圖6.胰島素復合物治療1型糖尿病小鼠的體內療效評估。
胰島素復合物在鏈脲佐菌素(STZ)誘導的1型糖尿病小鼠模型中表現出出色的治療效果。實驗結果表明等效胰島素劑量為82.5 U/kg胰島素復合物可維持糖尿病小鼠正常血糖超過48小時,顯著長于同等劑量下的天然胰島素(約2小時)和長效胰島素甘精胰島素Gla-300(9小時)(圖6b)。復合物治療組中40%的小鼠在治療后60小時仍保持正常血糖,且所有小鼠血糖值均低于初始水平,表明復合物在60小時后仍持續有效(圖6b, c)。腹腔葡萄糖耐量試驗(IPGTT)結果表明,復合物治療組的血糖在30分鐘內恢復至正常水平,快于健康對照組120分鐘的恢復速度(圖6d, e),血糖顯著升高的同時伴隨血漿胰島素的快速上升(圖6f)。等效大劑量治療實驗結果表明,胰島素復合物能將血糖維持在正常范圍內超過120小時(圖6g, h),且未發生低血糖事件。約50%的復合物治療組小鼠在給藥144小時后血糖仍低于初始水平,表明復合物的有效性可持續超過6天(圖6g)。在治療后3小時和4天進行的IPGTT實驗結果表明,復合物能迅速將峰值血糖調節至正常水平,其趨勢與健康小鼠一致(圖6i至6k)。

圖7.胰島素復合物治療1型糖尿病小型豬的體內療效評估。
胰島素復合物在鏈脲佐菌素(STZ)誘導的1型糖尿病巴馬豬中表現出出色的治療效果。復合物治療的糖尿病小型豬在血糖顯著升高時,伴隨血漿胰島素的急劇上升及隨后逐步下降,表明該復合物在大型動物中同樣具備理想的葡萄糖響應特性(圖7b)。持續葡萄糖監測系統連續監測血糖的實驗結果表明,臨床使用的甘精胰島素的控制血糖水平正常時間不超過24小時(圖7e)。而胰島素復合物治療控制血糖水平正常時間達168小時、156小時和192小時(圖7f)。該復合物在整個治療期間將血糖維持在正常范圍(50-200 mg/dL),而高血糖和低血糖波動可忽略不計(圖7f),這一結果不僅顯示出該胰島素復合物卓越的血糖管理能力,更完全符合臨床對超長效胰島素性能的預期。且在治療180小時(1號豬)、168小時(2號豬)和216小時(3號豬)后,糖尿病豬的血糖仍未回升至初始水平,表明復合物能持續調節血糖超過216小時(圖7f)。

圖8. BiGua70FPBA30聚合物及BiGua70FPBA30-胰島素復合物的體內毒性評估。
BiGua70FPBA3聚合物和胰島素復合物在小鼠體內表現良好的生物相容性。在重復給藥耐受性研究中,皮下注射BiGua70FPBA30及和胰島素復合物后7天和14天,小鼠體重均正常增長(圖8b),血液生化指標(圖8c至8i)和全血細胞計數與PBS對照組相比均無顯著變化。注射后第7天和第14天的主要臟器的組織學分析結果表明,BiGua70FPBA30及其胰島素復合物未表現出明顯毒性(圖8j, k)。注射部位皮膚切片組織學分析結果表明,連續注射7天和14天后中性粒細胞浸潤和纖維化程度可忽略不計(圖S33)。這些結果共同證明BiGua70FPBA30及其胰島素復合物具有良好體內安全性。
華東理工大學材料科學與工程學院博士生張昊東是該論文的第一作者,華東理工大學劉潤輝教授是論文的通訊作者。該研究得到了國家自然科學基金委、材料生物學與動態化學教育部前沿科學中心等基金的資助。
論文鏈接: https://doi.org/10.1021/jacs.5c12605