急性肺損傷(ALI)是一種以肺泡-毛細血管屏障破壞、失控性炎癥反應及氧化應激級聯為特征的危重癥,常由嚴重感染、創傷或膿毒癥引發。其病理進程始于病原體或損傷信號激活肺泡巨噬細胞,觸發促炎因子(如TNF-α、IL-1β)的爆發性釋放,募集中性粒細胞浸潤肺組織并產生過量活性氧(ROS)。這些過程形成“炎癥-氧化應激”的惡性循環,導致肺泡上皮細胞凋亡、肺水腫及進行性呼吸衰竭。傳統治療依賴糖皮質激素抑制炎癥,但長期使用易引發免疫抑制與繼發感染;機械通氣雖可維持氧合,卻可能因氣壓加重肺組織損傷。與此同時,天然抗炎抗氧化劑如花旗松素(Tax)雖能通過調控巨噬細胞極化、清除ROS及抑制NF-κB通路發揮治療潛力,卻因水溶性差、體內代謝快及缺乏靶向性,難以在病灶部位達到有效濃度,極大限制了其臨床應用。
聚酰胺-胺樹狀大分子(PAMAM)表面具有豐富的氨基基團、且具有高度支化的三維立體結構和優異的單分散性。納米凝膠(NGs)是由親水性或兩親性的高分子通過物理或化學交聯的方式組成的三維網狀結構的納米尺度水凝膠顆粒,具有良好的膠體穩定性、生物相容性、高負載能力、易被細胞吞噬等優勢。另外,NGs可以通過在單體表面修飾金屬離子、內部載藥或對交聯劑進行設計從而改善藥物遞送效率、賦予材料環境響應性和更好的抗腫瘤效果。因此,使用PAMAM樹狀大分子為原材料制備納米凝膠,有望結合樹狀大分子和納米凝膠的雙重優勢,為構建具有響應性的藥物遞送載體提供新思路。
另外,間充質干細胞來源外泌體(MSC-Exos)因其獨特的生物學特性成為研究焦點。MSC-Exos可通過下調NF-κB信號通路抑制炎癥風暴,并通過趨炎特性與肺泡巨噬細胞特異性結合,實現精準靶向遞送。如何將MSC-Exos的先天優勢與智能納米載體的可控釋放特性相結合,成為突破ALI治療瓶頸的關鍵挑戰。
基于此,東華大學史向陽教授團隊開發了一種外泌體修飾的ROS響應型納米凝膠系統(MSC@DT-NGs)。該系統以第三代聚酰胺-胺樹狀大分子(G3.NH?)為核心骨架,通過多級設計實現功能協同:利用苯硼酸酯鍵在G3.NH2上共價負載Tax,再與含有雙硒鍵(SeSe)的交聯劑合成納米凝膠,賦予納米凝膠酸和活性氧雙響應性。最后,通過超聲-擠出技術將MSC-Exos包裹于凝膠表面,利用其表面α4β1整合素特異性靶向肺泡巨噬細胞。此外,MSC-Exos內源性抗炎成分與Tax形成協同效應,進一步抑制NF-κB核轉位,阻斷炎癥信號傳導(圖1)。這種多級遞送系統有效降低了肺部炎癥因子水平,顯著修復了脂多糖(LPS)誘導的ALI所產生的肺損傷,為ALI提供了精準靶向、長效緩釋與多機制協同的綜合治療方案。

圖1、MSC@DT-NGs的制備及其在ALI中的治療機制示意圖。
研究團隊通過核磁共振氫譜(1H NMR)驗證了Tax在樹狀大分子表面的成功修飾(每個樹狀大分子約負載2.8個Tax分子),透射電鏡(TEM)與原子力顯微鏡(AFM)顯示DT-NGs呈均勻球形,證明了納米凝膠DT-NGs的成功合成(圖2A-C)。TEM圖像表明了MSC-Exos的成功提取,且經納米顆粒追蹤分析(NTA)確認其平均粒徑為101.7 nm,并高表達外泌體標志蛋白TSG101和CD63(圖2D-E)。通過優化質量比(MSC-Exos:DT-NGs = 0.2: 1),最終獲得的MSC@DT-NGs粒徑縮小至78.3 nm,表面電位由+11.1 mV降至-5.2 mV,顯著降低了載藥后的陽離子樹狀大分子的潛在細胞毒性(圖2F-G)。TEM圖像表明MSC@DT-NGs具有均一的尺寸,且MSC-Exo完整的包裹在了DT-NGs外部,在MSC-Exos的擠壓作用下MSC@DT-NGs的粒徑減小至50.2 nm(圖2H-I)。體外穩定性實驗表明,MSC@DT-NGs在水、PBS及DMEM培養基中可至少保持7天尺寸穩定(圖2J)。當MSC@DT-NGs分散在有無過氧化氫的pH 6.5或有過氧化氫且pH為7.4的PBS緩沖液中,1小時后,MSC@DT-NGs在各組溶液中均表現出多個粒度分布峰,且藥物釋放實驗證明MSC@DT-NGs在pH 6.5且存在過氧化氫的條件下表現出最理想的藥物釋放性能,表明MSC@DT-NGs納米凝膠系統具有微環境響應型藥物釋放的特性,可以精準的進行治療藥物的遞送,從而獲得更好的療效,并將副作用降至最低(圖2K-L)。

圖2、(A)G3-PBA和G3-Tax樹狀大分子的核磁共振氫譜(1H NMR)。(B)DT-NGs的TEM和(C)AFM圖像。(D)MSC-Exos的TEM圖像。(E)Western Blot(WB)分析間充質干細胞(MSCs)、MSC-Exos和MSC@DT-NGs中CD63、TSG101和Calnexin的表達。(F)G3-Tax、DT-NGs、MSC-Exos和MSC@DT-NGs的流體力學尺寸/PDI和(G)Zeta電位。(H)MSC@DT-NGs的TEM圖像和(I)尺寸分布直方圖。(J)MSC@DT-NGs分別在水、PBS和DMEM中分散一周的流體力學尺寸變化。(K)MSC@DT-NGs在不同介質中的流體力學尺寸分布。(L)用紫外-可見光譜法測量不同條件下MSC@DT-NGs中Tax的釋放情況。
研究團隊發現MSC@DT-NGs在100 μM的濃度內具有較好的細胞相容性(圖3A)。MSC@DT-NGs納米凝膠系統通過MSC-Exos介導的內吞作用靶向MH-S細胞(圖3B-E),其細胞攝取效率較單獨的DT-NGs顯著提升。由于Tax和MSC-Exos的協同抗氧化以及MSC-Exos趨炎靶向的作用,流式細胞術和共聚焦顯微鏡結果共同顯示了MSC@DT-NGs治療組具有優異的ROS清除效果(圖3F-H)。

圖3、(A)不同濃度Tax、DT-NGs及MSC@DT-NGs處理MH-S細胞24小時的活力。(B)PBS、Cy5.5-DT-NGs或MSC@Cy5.5-DT-NGs處理MH-S細胞4小時后的流式細胞儀分析和(C)CLSM圖像。(D)MSC@Cy5.5-DT-NGs處理MH-S細胞4小時后的代表性流式細胞儀圖及(E)相應熒光強度定量結果。MH-S細胞在MSC@Cy5.5-DT-NGs培養前用不同的內吞抑制劑預處理2小時。(F-G)檢測與Tax、DT-NGs或MSC@DT-NGs培養24小時后LPS激活的MH-S細胞中的ROS含量及(H)相應的CLSM圖像。
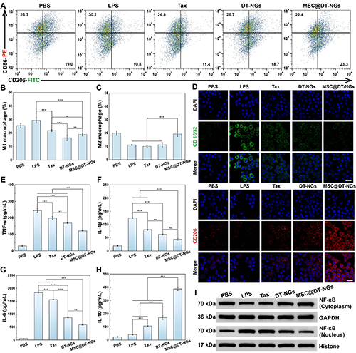
研究團隊發現MSC@DT-NGs通過遞送Tax并協同SeSe和MSC-Exos的抗炎抗氧化效果,顯著促進巨噬細胞由促炎M1表型(CD86+細胞占比降至22.4%)向抗炎M2表型極化(CD206+細胞占比提升至23.3%),并顯著降低CD 16/32的表達同時促進CD206的表達(圖4A-D)。該納米凝膠系統可同步抑制促炎因子TNF-α、IL-1β及IL-6的分泌,并上調抗炎因子IL-10水平(圖4E-H)。WB實驗結果證實了MSC@DT-NGs可顯著抑制NF-κB的核轉位,從而阻斷炎癥信號通路(圖4I)。

圖4、(A)流式細胞術分析不同處理后LPS激活的MH-S細胞中CD86和CD206的表達水平。不同處理后(B)CD86陽性巨噬細胞(M1)和(C)CD206陽性巨噬細胞(M2)的百分比。(D)不同處理后,LPS激活的MH-S細胞中CD16/32和CD206的免疫熒光染色。(I)WB分析不同處理24 h后LPS激活的MH-S細胞中NF-κB的表達水平。
研究團隊通過構建ALI小鼠模型驗證MSC@DT-NGs納米凝膠系統的體內療效(圖5A)。Micro-CT三維成像直觀顯示出MSC@DT-NGs組肺組織表面光滑、結構完整,與嚴重損傷的LPS組形成鮮明對比(圖5B)。此外,MSC@DT-NGs組肺濕/干重比顯著低于LPS陽性對照組,表明其有效緩解肺水腫(圖5C)。H&E染色顯示,MSC@DT-NGs的治療使肺泡壁充血與炎癥細胞浸潤明顯減少,肺損傷評分接近正常對照組(圖5D-E)。

圖5、(A)ALI小鼠體內抗炎治療示意圖。(B)不同治療后ALI小鼠肺組織的Micro-CT圖像。(C)不同治療后ALI小鼠的肺組織濕/干重量比。(D)不同干預措施后ALI小鼠肺組織的H&E染色結果。(E)不同組別ALI小鼠的肺損傷評分。
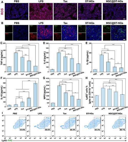
肺組織的ROS冷凍切片染色結果進一步證實,MSC@DT-NGs治療組肺組織的活性氧水平較LPS組顯著下降(圖6A)。免疫熒光分析顯示,MSC@DT-NGs組肺組織中M2型巨噬細胞標志物Arg-1熒光強度顯著增強,同時M1型標記iNOS信號降低77.8%,表明其通過促進巨噬細胞M2極化重塑抗炎微環境(圖6B)。MSC@DT-NGs可以顯著降低支氣管肺泡灌洗液(BALF)中促炎因子TNF-α、IL-6和IL-1β水平(降幅 > 50%),并顯著提高了抗炎因子IL-10表達(圖6C-F)。此外,MSC@DT-NGs使肺組織內MPO的水平較LPS組降低了60%(圖6G)。流式細胞術進一步分析證實,MSC@DT-NGs使肺組織中性粒細胞浸潤比例從LPS組的39.6%降至26.1%(圖6H-I),提示其通過抑制炎癥級聯反應減少中性粒細胞募集。以上數據表明,MSC@DT-NGs納米凝膠系統通過高效遞送Tax并協同MSC-Exos和SeSe的抗炎抗氧化效果,調控肺泡巨噬細胞的促炎/抗炎平衡,有效緩解了ALI病理過程中的炎癥-氧化應激級聯反應,從而達到更好的治療效果。

圖6、(A)不同處理后ALI小鼠肺組織的ROS染色。(B)不同處理后ALI小鼠肺組織巨噬細胞極化的免疫熒光染色。(C-F)不同處理后ALI小鼠肺泡灌洗液(BALF)中促炎細胞因子(TNF-α、IL-6和IL-1β)和抗炎細胞因子IL-10的表達水平。(G)不同處理后ALI小鼠BALF中中性粒細胞生物標志物MPO的表達水平。(H)ALI小鼠經不同材料處理24 小時后肺組織中中性粒細胞的百分比。(I)ALI小鼠經不同處理后肺組織中中性粒細胞的代表性流式細胞分析結果。
簡而言之,本研究開發了一種外泌體包裹的載藥納米凝膠(MSC@DT-NGs),用于ALI的高效治療。該納米凝膠系統以G3.NH?為核心骨架,利用苯硼酸酯鍵共價負載Tax,再與含有SeSe的交聯劑合成納米凝膠,進一步通過超聲-擠出技術將MSC-Exos包裹于凝膠表面。通過系統表征MSC@DT-NGs納米凝膠系統的粒徑形貌、穩定性、環境響應性及藥物釋放性能,證實了其結構的完整性。體外實驗驗證了該納米凝膠系統在清除ROS、促進M2型巨噬細胞極化及調控炎癥因子等方面的抗炎抗氧化活性。進一步通過ALI小鼠模型的體內實驗評估其治療效果。MSC@DT-NGs的優勢主要源于以下三點:(1)ROS響應型納米凝膠可以實現Tax在炎癥部位的精準釋放;(2)MSC-Exos賦予納米凝膠系統靶向肺泡巨噬細胞的能力,并增強其對于肺泡巨噬細胞的免疫調控;(3)SeSe與Tax協同清除ROS,并在MSC-Exos的協同作用下抑制NF-κB的核轉位,從而實現良好的抗炎抗氧化效果。該研究為炎癥性疾病的聯合治療提供了創新策略,未來有望拓展至其他免疫失衡相關疾病的干預。
以上研究成果以“Exosome-Coated Responsive Dendrimer Nanogels Enable Combined Immunomodulation and Antioxidant Treatment of Acute Lung Injury”為題,在線發表于國際著名期刊Science China-Chemistry (DOI: 10.1007/s11426-025-2737-5)。東華大學生物與醫學工程學院史向陽教授和沈明武研究員為共同通訊作者,東華大學碩士生李晶晶為第一作者。該工作得到了國家重點研發計劃項目、國家自然科學基金、上海市科委等項目的資助。
文章鏈接:https://www.sciengine.com/SCC/doi/10.1007/s11426-025-2737-5
- 東華大學沈明武研究員/史向陽教授團隊 AFM:仿生外泌體偽裝的pH響應型樹狀大分子納米凝膠作為疫苗通過重編程多種細胞類型治療胰腺癌 2026-02-20
- 北京化工大學蔡晴/喻盈捷 AFM:三重生物粘附性微球賦能金屬離子工程化外泌體療法,實現血管化骨再生 2026-02-18
- 東南大學張天柱教授團隊《ACS Nano》:封裝脂肪干細胞外泌體補片用于調節炎癥和促進組織再生 2025-06-09
- 華科大李子福教授 Nat. Commun.:相變納米凝膠賦能生物醫學新突破 2025-12-22
- 山東大學欒玉霞教授團隊 Nat. Nanotech.:發現解決CAR-T細胞療法實體瘤療效受限的有效方法 2025-05-20
- 東華大學史向陽/沈明武團隊 Acta Biomater.:仿生含銅納米凝膠用于磁共振成像引導的腫瘤化療-化學動力學治療-免疫治療 2024-10-03
- 東華大學史向陽教授團隊 JCIS:電噴霧制備核殼微球共遞送纖連蛋白與白藜蘆醇協同治療急性肺損傷 2025-02-04