傳統組織工程技術主要依賴破壞性的組織學技術來獲取信息,無法對同一實驗個體進行連續的動態監測。由于實驗動物的個體差異,反饋的“碎片化”信息難以反映真實的組織再生狀況,據此設計的工程化組織因缺乏良好的生物適配性而失敗。非侵入影像技術的快速發展,為連續和動態監控組織再生過程提供了研究條件。在骨組織工程的研究中,將多模態影像技術整合到生物活性骨支架中,開發出“診療一體化”骨支架,有望實現對骨再生過程中支架降解、細胞分化、血管長入和新骨生成等再生要素的動態監控,并揭示各再生要素在骨再生中的協同作用,以優化支架設計并促進骨修復。
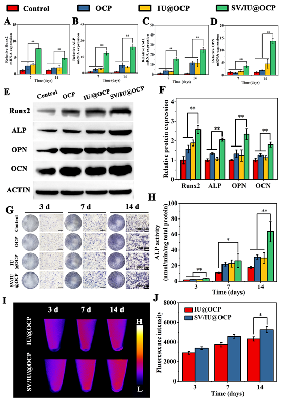
近期,東華大學何創龍教授團隊基于具有生物安全性與可持續監測性的熒光和磁共振成像技術,利用3D打印技術構建了一種融合多模態影像功能和骨修復能力的骨組織工程支架。在復合支架中引入多模態影像劑和辛伐他汀,不僅提高了支架的骨再生能力,還能夠通過熒光和磁共振成像技術實時監測支架的早期成骨和降解過程(圖1)。他們利用堿性磷酸酶(ALP)響應型膠束(Sup)裝載熒光染料吲哚菁綠(ICG)獲得ALP響應型熒光探針(ICG@Sup)。ICG@Sup可在ALP的作用下解離釋放ICG,產生強近紅外二區(NIR-II)熒光信號,使負載ICG@Sup的復合支架利用NIR-II熒光成像實現成骨早期的動態監測。在載有辛伐他汀的SV/IU@OCP支架上接枝陰性造影劑氨基化超小超順磁性氧化鐵納米粒子(USPIO-NH2)賦予支架磁共振成像能力。支架降解引起造影劑流失使USPIO-NH2濃度降低,產生較高的磁共振T2信號,實現對支架降解的動態監測(圖2)。體外細胞實驗結果表明,SV/IU@OCP支架通過上調骨髓間充質干細胞(BMSCs)相關成骨基因的表達(Runx2、ALP、Col I和OPN)來增強骨生成。此外,SV/IU@OCP支架通過促進BMSCs大量分泌ALP的方式增強了NIR-II熒光信號強度(圖3)。大鼠顱骨缺損模型研究結果顯示,SV/IU@OCP支架通過NIR-II熒光成像監測骨形成早期過程,通過磁共振成像監測植入物降解情況,初步實現了骨缺損修復的原位動態監測(圖4)。SV/IU@OCP支架還顯示出最佳的骨修復效果(圖5)。

圖4 大鼠體內熒光/磁共振成像性能評價
圖5 大鼠體內骨再生性能評價
綜上所述,本研究為開發“可視化”骨組織工程技術提供了一種有益的嘗試,隨著支架被賦予更多的成像功能,未來有望對骨修復過程中的所有再生要素提供非侵入性的動態監測。結合影像學和組織學數據,對支架的各項結構和功能參數進行優化,可望開發出具有良好骨再生潛能的修復材料,也能大大減少實驗動物的使用數量。
原文鏈接https://doi.org/10.1002/adhm.202302687
- 南林劉承果教授團隊 Adv. Sci.:用于3D打印的高性能、可循環生物基光敏聚合物 2026-03-28
- 杭師大劉增賀/陳建聞/朱雨田團隊 Nat. Commun.:原子經濟增值回收商用熱固性聚氨酯泡沫至光固化3D打印樹脂 2026-03-20
- 中國海洋大學徐曉峰教授團隊 AFM:吸濕復合材料同軸3D打印 2026-02-26
- 山東大學崔基煒/王連雷教授《ACS Nano》:骨“創可貼”用于骨質疏松性骨折修復 2025-12-07
- 華東理工劉潤輝教授課題組 AFM:基于仿生有機-無機互穿網絡的增強型微球用于骨修復 2025-11-04
- 浙江大學趙玥綺團隊 AFM: 仿生梯度結構水凝膠助力骨軟骨修復 2025-10-15
- 中山大學王山峰教授團隊《Mater. Design》:圓柱形和球形模型在骨組織工程支架設計中的對比研究 2021-10-10