在胰腺癌中,靜息態胰腺星狀細胞(qPSC)的激活是導致特征性促結締組織增生基質的關鍵事件。胰腺癌細胞(PCC)和激活態胰腺星狀細胞(aPSC)之間的雙向串擾導致的纖維化網絡形成了一個復雜的腫瘤微環境(TME),大大阻礙了藥物的遞送和滲透。既往研究消除aPSC被認為可以降低間質流體壓力和固體應力,從而增強藥物對胰腺癌組織的灌注;然而,臨床前研究表明,aPSC消除會加快胰腺癌進展,提高胰腺癌侵襲和轉移的風險。為了改善胰腺癌的治療,迫切需要一種阻斷PCC-PSC串擾的并行性治療策略來實現PSC靜息態恢復、基質重塑和胰腺癌新聯合治療。
近日,南方醫科大學珠江醫院方馳華教授與蔡延濱副教授課題組合作在《Adv. Funct. Mater.》期刊上發表了題為“Parallelism to Conquer: Binary Supramolecular Peptide Amphiphiles Launch Synergistic Stromal Reprogramming to Remove the Baffle in Pancreatic Cancer Therapy”的文章(DOI: 10.1002/adfm.202203767)。該研究通過二元超分子肽兩親物(PAs) Met-PepA-γPGA和ATRA-PepB-γPGA的共組裝,構建了一種多肽平行藥物遞送系統(CoA-A&B-γPGA)。在致密的胰腺癌腫瘤微環境中,CoA-A&B-γPGA可以同時靶向PCC和PSC,通過Met和ATRA的協同作用,實現了PCC旁分泌介導的PSC激活抑制和直接靜默aPSC的雙通路PSC靜息態恢復。該藥物遞送系統在三維PCC/PSC細胞球和異種移植模型中表現出高滲透性和強聚集性。在有效靜默aPSC和重編程促結締組織增生基質后,序貫聯合化療顯著抑制了胰腺癌的生長。此外,這種藥物遞送系統在檢測患者樣本中的胰腺癌方面顯示出高度的特異性和敏感性,為深入了解胰腺癌的精準治療提供了新的途徑。南方醫科大學珠江醫院張瑋琪博士為文章的第一作者,珠江醫院方馳華教授、蔡延濱副教授和南方醫院檢驗科戰捷副教授為文章的共同通訊作者。本課題得到了國家重大科研儀器研制項目、國家自然科學基金天然數學基金重點項目、國家自然科學基金青年及面上項目、廣東省基礎和應用基礎研究基金等的支持。
(1) 二元超分子肽兩親物(PAs)的設計與結構表征
(2) PAs分別對PCC和PSC細胞的靶向能力驗證

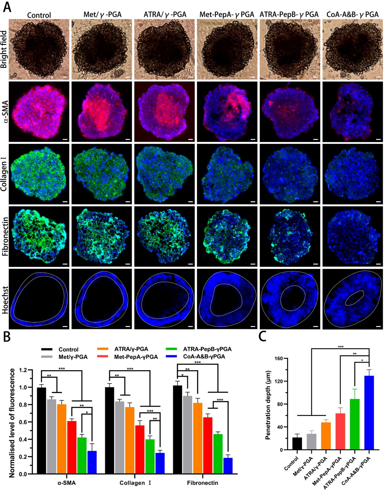
圖4:體外通過ATRA遞送恢復PSC靜息態。A) 與不同PAs孵育48小時后hPSCs中脂滴的尼羅紅染色,沉積膠原的天狼星紅染色,以及α-SMA、I型膠原蛋白、III型膠原蛋白和纖維連接蛋白的IF染色。B)與不同PAs孵育48小時后,對hPSCs中的α-SMA和I型膠原蛋白水平進行Western blot分析。C)對hPSCs中相對α-SMA和I型膠原蛋白表達進行定量分析。

圖7. 皮下AsPC-1/hPSC異種移植物中的PSC靜息態誘導和基質調節。A) 皮下AsPC-1/hPSC腫瘤切片的H&E染色和α-SMA、Ⅰ型膠原蛋白和纖維連接蛋白的IF染色。B) 在治療期間監測小鼠的體重變化。C) 在治療期間監測腫瘤生長曲線。 D) 定量分析皮下AsPC-1/hPSC腫瘤切片中相對α-SMA、Ⅰ型膠原蛋白和纖維連接蛋白的表達。
文章鏈接:https://onlinelibrary.wiley.com/doi/10.1002/adfm.202203767
通訊作者簡介
方馳華:南方醫科大學珠江醫院肝膽一科主任,二級教授,博導,從事肝膽胰外科基礎與臨床工作40年,創新性地聯合醫、理、工專家組成交叉學科研究團隊,以數字智能化診治為核心技術,歷時20年研究與轉化,主持研究:(1)“十一五”和“十二五”國家“863”計劃項目;(2)“十三五”國家重點研發計劃數字化診療專項;(3)國家重大科研儀器研制項目;(4)國家自然科學基金廣東省聯合基金重點項目;(5)國家自然科學基金天然數學基金重點項目等。取得了一系列具有國際先進水平、部分國際領先的研究成果。在國家科學基金專項資助下,主編出版了《數字化肝臟外科學》《數字化胰腺外科學》《數字化膽道外科學》和《Biliary Tract Surgery: Application of Digital Technology》;組織制定和發表了國際專家共識1部;中國《臨床診治指南》2部、《三維可視化專家共識》8部、《技術操作及診療規范》1部。10篇論文分別獲評“F5000”及“中華醫學百篇優秀論文”。此外,方馳華教授以第一完成人分別獲2011年廣東省科技進步一等獎,2014年中國產學研合作創新成果獎,2016年廣東省科技進步二等獎和2019年廣東省科技進步一等獎,2021年四川省科技進步一等獎。獲得國家發明專利5項,軟件著作權2項,獲CFDA認證1項。
蔡延濱:南方醫科大學珠江醫院心內科心臟中心副教授,碩士生導師,廣東省藥理學會心血管專委會常委,廣東省病生學會心血管青年委員會委員,主要從事小分子多肽水凝膠體系及其生物醫學應用的研究,具體包括:基于自組裝多肽的新型抗癌納米藥物;多肽自組裝的納米熒光探針的構建及其在生物檢測中的應用;多肽自組裝材料及生物相容性水凝膠材料在心血管疾病中的應用。以第一或通訊作者在J. Am. Chem. Soc., Angew. Chem. Int. Ed., Biomaterials, Bioact. Mater., Chem. Eng. J., Composites, Part B等學術期刊上發表SCI論文20余篇。主持多項國家自然科學基金及廣東省自然科學基金項目。
戰捷:南方醫科大學南方醫院檢驗科副教授,碩士生導師,廣東省藥理學會心血管專委會委員,主要從事基于多肽的小分子納米材料在疾病早診早療中的應用研究。以一作或共同通訊作者發表SCI論文10余篇,授權國家發明專利1項,獲得國家“博士后創新人才計劃”的支持,主持國自然青年基金及廣東省自然科學基金項目。擔任Adv. Sci.,Nano Lett.,Chem. Commun.等多個學術期刊的審稿專家。