人工肌肉(AM)是指在外界刺激(如溫度、濕度、電刺激及光照等)下產生可逆收縮、伸長和旋轉運動的智能驅動材料,基于聚合物纖維(如尼龍6、尼龍66、聚對苯二甲酸乙二醇酯、氨綸等)制備的人工肌肉,由于其質量輕、致動效率高及可設計性強等特性,可應用于仿生驅動、扭熱制冷及能量收集等領域,其中,尼龍6釣魚線人工肌肉具有較為優異的致動性能。聚甲醛(POM)是一種高密度、高結晶的線型熱塑性工程塑料,綜合性能優異,POM纖維具有高強高模、耐摩擦磨損性優良等特性,相較于尼龍纖維,其吸水率極低,僅為0.2%,而尼龍纖維高達2%,同時其耐化學腐蝕性優異,性價比高,有望賦予人工肌肉更加穩定的致動性能;然而,POM結晶能力強,結晶度高,其纖維結晶度可達85%,非晶區含量少,導致其分子鏈在外界刺激下的構象熵變化較小,無法達到理想的致動效果,目前基于POM纖維人工肌肉的相關研究鮮有報道。
近期,四川大學高分子研究所、先進高分子材料全國重點實驗室葉林教授團隊在POM纖維取向結晶結構調控及其人工肌肉構筑等研究方面取得重要進展。引入與POM相容性良好的熱塑性聚氨酯彈性體(TPU),采用熔融紡絲-熱拉伸/熱定型工藝制備POM/TPU共混纖維,實現POM纖維取向因子(fc:0.37-0.83;fa:0.58-0.88)及非晶區含量(17.3%-62.3%)的大范圍調控;在此基礎上,采用加捻卷繞方式制備了POM纖維基中空芯軸型人工肌肉。隨纖維拉伸倍率和TPU含量增加,纖維取向因子和非晶區含量的提升有助于大量沿軸向排列的非晶區分子鏈在熱刺激下的構象熵大幅增加,顯著增強了其人工肌肉的致動性能;加捻時間、芯棒直徑及纖維并股數等結構參數對人工肌肉的致動行為也表現出不同程度的影響,其中,對于8股POM/20T-600%f纖維束并股后加捻6 min 30 s、采用直徑為1.0 mm芯棒卷繞制備的人工肌肉,在14 V致動電壓及200負載自重比下,其最大收縮應變和單位質量的做功能力為40.23 %和34.69 J·kg-1,分別達典型哺乳動物骨骼肌的201 %和434 %。

圖1 TPU的引入實現POM纖維取向結晶結構的調控

圖2 TPU含量對POM纖維基人工肌肉致動行為的影響
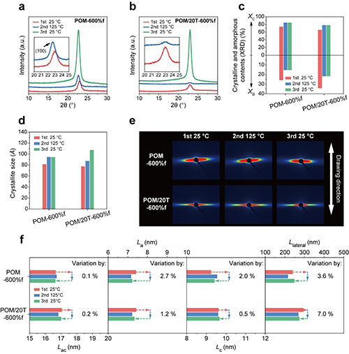
研究了POM纖維基人工肌肉的穩定致動行為及機制,POM及POM/TPU纖維的取向結晶結構在室溫(1st 25°C)、升溫至致動溫度(2nd 125°C)以及降溫至室溫(3rd 25°C)的致動過程中表現出較好的穩定性,可作為物理交聯網絡防止非晶區分子鏈的解纏與滑移,致使其人工肌肉經1000次致動循環周期后的收縮應變保留率高達95.57%及96.32%,具優異的循環致動穩定性;同時在1 mol·L-1 NaOH溶液耐堿性試驗中,POM纖維基人工肌肉的最大收縮應變保持率達94.11%,遠高于基于商用尼龍66縫紉線的人工肌肉(53.56%),作為先進柔性驅動材料展現出在智能可穿戴設備、工業機器人和深海勘探等領域的應用潛力。

圖3 POM纖維基人工肌肉的穩定致動機制

圖4 POM纖維基人工肌肉優異的耐堿穩定性
該工作以“A Novel Polyoxymethylene Fiber-Based Artificial Muscle Enabled Stable Actuating Behavior”為題發表于Small,四川大學高分子研究所博士研究生孔維堯為論文第一作者,葉林教授為通訊作者。
文章信息:Weiyao Kong, Xiaowen Zhao, Lin Ye*, A Novel Polyoxymethylene Fiber-Based Artificial Muscle Enabled Stable Actuating Behavior, Small, 2025, 2502065.
https://doi.org/10.1002/smll.202502065
- 華南理工劉偉峰、廣東工大邱學青 AFM:木質素構筑動態液晶雙網絡 - 打造高性能光熱驅動人工肌肉 2026-03-27
- 武漢紡大夏治剛/南開劉遵峰/中國藥大周湘 Matter:扭轉自振蕩人工肌肉 2026-02-08
- 上海交大劉湍/林秋寧 Adv. Mater.:高纏結液晶彈性體 - 突破人工肌肉的應用瓶頸 2025-09-12